- Class 12 Java Program
- ISC Java Programs - Home
- Year 2025 Theory Programs
- Pernicious Number Program
- Check Matrix Column Sum Program
- Flipgram (Heterogram) Program
- Circular Queue Program
- Flight Passenger Inheritance Program
- Year 2025 Practical Programs
- Goldbach Number Program
- Shift Matrix Rows Up Program
- Pangram String Program
- Later Date Program
- Symmetric Matrix Program
- Cell Phone Keypad Program
- Unique Digit Integer Program
- Max & Min Elements in Matrix Program
- Anagram Strings Program
- Year 2025 Specimen Theory Programs
- Mask String Program Specimen
- Mix Array Program Specimen
- LCM using Recursion Program Specimen
- Recycle Dequeue Program Specimen
- Library Compute Inheritance Program Specimen
- Linked List & Binary Tree Question Specimen
- Year 2024 Programs
- Decimal to Hexadecimal Program
- Insertion Sort Program
- Lowest & Highest ASCII Value Program
- Card Game Stack Program
- Employee Salary Overtime Inheritance Program
- Binary Tree 2024 Questions
- Hamming Number Program
- Doubly Markov Matrix Program
- Snowball String Program
- Future Date Program
- Lucky Number Program
- Bar Graph of Vowels & Consonants Program
- Vampire Number Program
- Rotate Matrix by 270 Degree Anticlockwise Program
- Keyword Cipher Program
- Year 2023 Programs
- Increasing, Decreasing & Bouncy Number Program
- Fill Matrix with Characters Program
- Decode Encoded Text Program
- Project Submission Date Program
- Sort Matrix Boundary Elements Program
- Insert Word in a Sentence Program
- Composite Magic Number Program
- Mirror Image of a Matrix Program
- Common Words in a Paragraph Program
- Dudeney Number Recursive Program
- Matrix Transpose Program
- Sort Words Alphabetically Program
- DeQueue Data Structure Program
- Demand Supply Inheritance Program
- Linked List & Binary Tree Question
- Year 2023 Specimen Theory Programs
- Pronic Number in Java using Recursion
- Year 2022 Programs
- Unique Word Program
- No Repeated Alphabets Program
- Calculate Series Program
- Reverse Number using Recursion Program
- Item Taxable Inheritance Program
- Stack Data Structure Program
- Year 2021 Programs
- Evil Number Program
- Merge Two Arrays Program
- Remove Repeated Alphabets Program
- Rack Stack Data Structure Program
- Stock Sales Inheritance Program
- Year 2020 Theory Programs
- Date and Month Program
- Binary Search using Recursion Program
- Mix Two Words Program
- Circular Queue Program
- Data Interface Program
- Year 2020 Practical Programs
- Prime Adam Number Program
- Octal to Decimal Conversion Program
- Arrange Words Length-wise Program
- Year 2019 Theory Programs
- Armstrong Number Program
- Reverse Matrix Elements Program
- Rearrange Vowels & Consonants Program
- Record & Highest Inheritance Program
- Diary Class Queue Program
- Linked List and Binary Tree Program
- Year 2019 Practical Programs
- Generate Date Program
- Array Format Program
- Generate Palindrome Words
- Year 2018 Theory Programs
- Perfect Number Program on Recursion
- Checking for Equal Matrices
- Words Beginning with Capital Letter
- Number Series Inheritance Program
- Register Stack Program
- Year 2018 Practical Programs
- Goldbach Number Program
- Sorting Two-Dimensional Matrix Program
- Vertical Banner Program
- Year 2017 Theory Programs
- Palindrome using Recursion Program
- Adder Program
- Swap Sort Program
- Product Sales Inheritance Program
- Queue Program on Array
- Year 2017 Practical Programs
- Cartons Program
- Quiz Program
- Caesar Cipher Program
- Year 2016 Theory Programs
- Disarium Number Recursive Program
- Shift Matrix Shuffle Program
- ConsChange Program
- Bank Account Inheritance Program
- Bookshelf Stack Program
- Year 2016 Practical Programs
- Circular Prime Program
- Sort Non-boundary Matrix Elements Program
- Words Beginning and Ending with Vowels Program
- Year 2015 Theory Programs
- Admission Recursive Binary Search Program
- Merger Class Concatenation Program
- String Frequency Program
- WordPile Stack Program
- Plane Circle Inheritance Program
- Year 2015 Practical Programs
- Smallest Integer Program
- Rotate Matrix 90 Degrees Program
- Vowels and Consonants Per Word Program
- Year 2014 Theory Programs
- Merging Sorted Arrays Program
- Series Sum Program
- Fibonacci Strings Program
- Stock Purchase Inheritance Program
- Array to Stack Program
- Year 2014 Practical Programs
- Composite Magic Program
- Symmetric Matrix Program
- Deleting Word from String Program
- Year 2013 Theory Programs
- Emirp Number Program
- Exchange Alphabets Program
- Matrix Difference Program
- Perimeter Area Inheritance Program
- Dequeue Queue Program
- Year 2013 Practical Programs
- ISBN Code Program
- Mirror Image Matrix Program
- Palindrome Words Program
- Year 2012 Theory Programs
- Combine Array Program
- Vowel Word Program
- Happy Number Program
- Link Queue Program
- Detail Bill Inheritance Program
- Year 2012 Practical Programs
- Prime Palindrome Program
- Arrange Words Alphabetically Program
- Sort Matrix Elements Program
- Year 2011 Theory Programs
- Frequency of “And” and “An” Program
- Decimal to Octal Conversion Program
- Pseudo Arithmetic Sequence Program
- Record Rank Inheritance Program
- Stack Program Storing Names
- Year 2011 Practical Programs
- Number to Words Conversion Program
- Year 2009 Theory Programs
- Magic Number Program
- Year 2008 Theory Programs
- Special Number Program
- Year 2007 Theory Programs
- Triangular Number Program
Java Programs - Solved 2025 Specimen Paper ISC Computer Science
![]() Share with a Friend |
Solved 2025 Specimen Paper ISC Computer Science
Class 12 - ISC Computer Science Solved Specimen Papers
Linked List & Binary Tree Question Specimen - ISC 2025 Specimen
(i) A linked list is formed from the objects of the class Node. The class structure of the Node is given below:
class Node{
int n;
Node link;
}
Write an algorithm or a method to search for a number from an existing linked list.
The method declaration is as follows:
void findNode(Node str, int b)
void findNode(Node str, int b){
if(str == null)
System.out.println(b + " NOT FOUND!");
else if(str.n == b)
System.out.println(b + " FOUND!");
else
findNode(str.link, b);
}
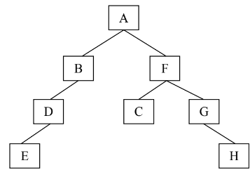
(ii) Answer the following questions from the diagram of Binary Tree given below:
(a) Name the root of the left subtree and its siblings.
B is the root of the left subtree. F is its sibling.
(b) State the size and depth of the right subtree.
The size of a tree is the total number of nodes. So, the size of the right subtree is 4.
The depth of a tree is the number of edges on the longest path from the root to the leaf. So, the depth of the right subtree is 2.
(c) Write the in-order traversal of the above tree structure.
E→D→B→A→C→F→G→H
